栏目分类
花都:“4张改革清单”领航,聚焦12项改革创新举措!
发布日期:2025-06-27 21:40 点击次数:150
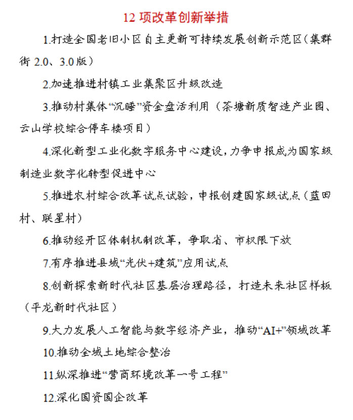
2025年是进一步全面深化改革的关键之年,花都区将改革工作摆在突出位置,审议通过《花都区2025年进一步全面深化改革工作安排》,以“4张改革清单”为牵引,聚焦12项改革创新举措,全力推动改革任务落地见效,具备如下特点:
强化统筹布局
以“4张改革清单”引领改革
全面贯彻上级改革部署,把进一步全面深化改革同经济社会发展更加紧密结合起来,扭住核心任务,构建了《2025年进一步全面深化改革重点任务责任清单》《花都区落实国家、省、市重大改革试点清单》《花都区2025年集成式引领型改革任务清单》《2025年“一镇(街)一品牌”“一专项一亮点”改革创新项目》等4张改革清单,清单涵盖经济、社会、民生等多个领域改革。

以“重点任务责任清单”推动各领域改革突破
花都区坚持以实干为先、实效为要,由经济体制改革、营商环境改革、城市规划建设管理体制改革、农村综合改革、重大民生领域改革等12个改革专项小组牵头,全力推进64项年度改革重点任务。其中,重点包括:

通过定期协调调度各项任务进展,建立项目化、台账式工作机制,精准破解一批现实问题,以点带面推动各领域改革突破提升,为全区高质量发展注入强劲动力。
以“重大改革试点清单”突破带动作用
花都区高标准实施国家及省、市重大改革试点,持续巩固和深化国家城乡融合发展试验区广清接合片区、国家级知识产权纠纷快速处理试点区等建设成果,加快村镇工业集聚区(低效用地再开发)市级试点项目进展。同时,积极争取新的改革试点政策,围绕发展新质生产力、高水平对外开放等重大部署,积极承接国家及省、市改革试点,在国家级经开区建设、产业科技互促双强等方面探索经验,争取更多先行先试权限,形成可复制推广的经验做法。

(广州花都秀全)众创科技城建筑设计示意图
以“引领型改革任务清单”推进集成式改革
花都区紧扣“拼经济、保安全、办全运、提品质”工作主线,创新实施集成式改革任务清单,打造更具针对性、系统性和操作性的改革“组合拳”。在“拼经济”方面,重点推进“12635”产业体系、营商环境改革、科技体制改革等举措,突破关键环节,带动全年经济目标高质量完成。在“保安全”方面,推进社会治理现代化和安全生产长效机制改革,完善城市安全发展体系。在“办全运”方面,全力提升城市门户形象,充分展现活力湾区、新彩广州、锦绣花都良好形象。在“提品质”方面,推进低效用地再开发、城市更新模式创新、新型农村集体经济和绿美花都生态建设等改革,赋能宜居、韧性、智慧城市建设。

花山镇平龙新时代社区
以“一镇(街)一品牌、一专项一亮点”项目清单激发基层创新活力
花都区以“一镇(街)一品牌、一专项一亮点”为抓手,立足镇街实际与部门职能,聚焦营商环境、企业服务、教育医疗、育幼养老、社会治理等关键领域,推出一批“小切口、大变化”的改革亮点,如云山运动场升级改造、批量核发经营场地使用证明、探索岐山马溪片区留用地统筹开发等镇街品牌事项,以及深化开发区管理体制机制和机构编制改革创新、持续系统推进村镇工业集聚区升级改造等专项亮点事项。通过这些举措,全区上下形成了比学赶超、奋勇争先的浓厚改革氛围,充分激发了基层的创新活力,推动改革工作不断取得新突破,为花都区的高质量发展提供了坚实支撑。

云山运动场改造项目概念效果图
构建联动格局
汇聚改革强大动力
领导挂帅推进。区领导亲自挂帅出征,领衔推进重大改革项目,带头研究方案、协调解决问题,以上率下、示范带动,确保改革工作有序推进。深化横向联动。区委改革办强化牵头抓总、跟进指导、协调服务,12个改革专项小组分领域统筹,抓好本领域改革工作;48个责任部门紧密配合、合力攻坚,强力推进重点改革任务,确保各项改革任务落地见效。优化纵向贯通。区直部门发挥视野宽、专业熟的优势,加强对10个镇街的专业指导,为镇街先行先试提供业务支持;镇街积极探索创新,以改革实践为区直部门提供经验借鉴。区镇同向发力、上下贯通、一体攻坚,形成强大改革合力。

狮岭时尚智造产业园奠基仪式现场
完善闭环管理
推动改革落地见效
实行清单化管理,逐项明确责任单位、工作成效和完成时限,动态跟进,过程管控,以钉钉子精神抓紧落实,确保每项任务都能高质量完成,坚决杜绝纸面改革和数字改革。建立督查机制,由区委改革办牵头督查,把重大改革落实情况纳入常态化监督事项,建设重点改革“生成—调度—督察”闭环管理系统;定期收集进展情况,掌握时序进度、成效及困难问题,精准把脉问诊,共同完善改革路径。强化正向激励。落实综合考核部署要求,抓好“一把手”改革述职,持续强化改革考核指挥棒作用。完善改革容错纠错机制,推动“三个区分开来”具体化案例化,激励干部开拓进取、干事创业,为改革工作提供坚实保障。

新华坊联排商铺拆建改造对比(集群街2.0)
强化宣传推广
彰显改革成效
挖掘推介一批。聚焦“4张改革清单”,深入挖掘改革重点领域的创新做法、优势制度、鲜活经验和闪亮成绩等,及时总结提炼,讲好讲活花都改革故事,适时向省、市报送改革典型案例,推动形成可复制推广、彰显花都特色的标志性改革成果。宣传发布一批。依托政府官网、“广州花都发布”等官方公众号及自媒体平台,广泛宣传改革政策,生动讲述改革故事,通过多种渠道让群众切实听到改革的声音、看到改革的身影、感受到改革带来的积极变化。
来源:区委改革办
编辑:黄柱